尊敬的客户!欢迎访问 圆桌国际展览有限公司 官方网站!
点击:- 更新时间:2021-08-07 来源:圆桌国际展览
8月6日,随着国内多省相继发生多例本土疫情,多地调整为中高风险地,疫情防控形势严峻复杂。根据现阶段疫情防控整体形势,我国各地省市、自治区相继出台现阶段疫情防控新措施、新政策及管理新规定。
辽宁
辽宁省新冠肺炎疫情防控总指挥部8月2日发布最新通知,审慎举办大型活动。近期,各地区要审慎举办大型活动,非必要、紧急的大型活动,建议推迟、延期或取消举办;如确需开展的,要充分做好风险研判和排查,严格控制活动规模,制定活动疫情防控方案和应急预案,报属地市疫情防控指挥部审核同意方可开展,坚决避免人为造成大规模人群聚集而导致疫情传播扩散。

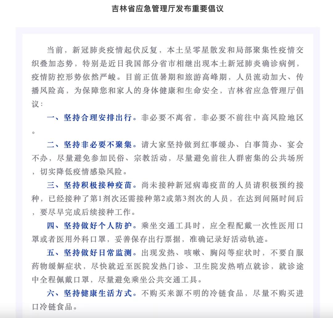
吉林
8月1日吉林省应急管理厅发布重要倡议,严格大型聚集性活动管理,根据近期疫情防控形势,举办大型聚集活动的单位要提前向当地疫情防控指挥部报批,经审核同意后方可举办。

北京
8月1日,在北京市新型冠状病毒肺炎疫情防控工作第228场新闻发布会上发布:各类演艺机构要控制大型商业演出活动,压减各类线下演出活动场次及规模,严格控制瞬时流量,全程保持安全距离,落实“谁主办、谁负责”“谁审批、谁负责”要求。严格执行来京参加会议培训等聚集性活动人员疫情防控要求,最大限度减少人员流动性聚集性风险。


天津
天津市疫情防控指挥部提出:严格人员离津及活动管理。落实“谁申请、谁负责”“谁审批、谁负责”要求,严格审批文艺演出、体育比赛、展览展销等大型聚集性活动,非必须不举办或暂缓举办,对不符合疫情防控和安全要求的活动不予批准。


河北
石家庄:
非必要不举办大型活动非必要不举办大型会议、培训、演出、会展、宴会、论坛、体育赛事等人员聚集性活动,确需举办的,需严格控制人数,室内活动原则上控制在正常容纳量的50%,并向属地疫情防控部门提出申请。主办方要制定严格的疫情防控方案和应急预案,严格落实人员测温、验码、“一米线”等措施,保持安全合理间距,发现体温异常或有干咳、乏力等新冠肺炎症状的,要及时采取措施;要全面掌握参会人员具体信息,便于人员追溯管控。参加活动人员必须持48小时以内核酸检测阴性证明。

山东
济南:
要求“要减少不必要的聚集性活动,提倡举行视频会议。确需举办的重要会议、重大活动要控制规模,从严落实报备制度和常态化疫情防控各项措施。”

青岛:
7月31日,青岛市疾控中心再发提醒,建议不出本市,少聚会,少聚集;大型会议、活动连续举办,能延期参加的尽量延期参加,能取消行程的尽量取消。

烟台:
8月1日上午,烟台市人民政府新闻办公室召开新闻发布会,会上强调,下一步,烟台将严格大型会议活动管理,原定近期举办的100人以上跨区域会议等聚集性活动原则上延期举办;确需举办的,报经市委指挥部批准后方可举办,并严格落实防控措施。
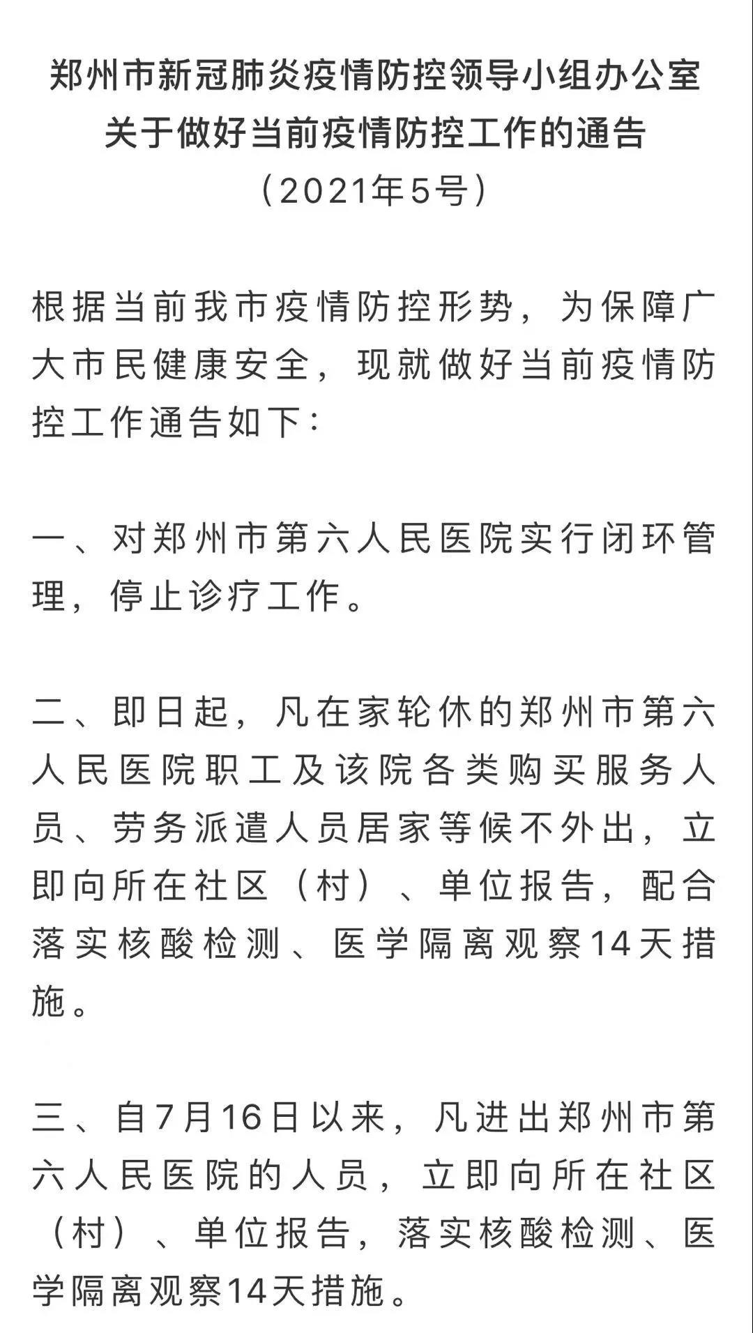
河南
郑州:
郑州市新冠肺炎疫情防控领导小组办公室7月31日发布公告要求:减少人员聚集,停止非必要聚集活动,原则上不举办大型群众性活动。

洛阳:
要求原定8月1日以后举办的各类体育赛事一律推迟。

周口:
暂停审批100人以上的聚集性活动,50人以上的聚集性活动要制定防控方案并严格落实相关防控措施;所有红事缓办、白事简办。
陕西
西安:
7月29日,西安市会展行业协会发布文件,自7月29日起,西安市各级、各部门、各行业、各单位原则上不再举办或承办各类线下大型会议、活动(含各类研讨会、培训会、演唱会、音乐会等文艺演出;十四运会之外的大型体育赛事;庙会等民俗活动;展览、展销;其他大规模群体性活动)。

宝鸡:
宝鸡市应对新冠肺炎疫情工作领导小组(指挥部)关于做好当前疫情防控工作的通告提出:从严做好聚集性会议活动管控。陕西各级、各部门、各行业、各单位原则上不再举办或承办各类线下大型会议、活动,确需举办的,要落实举办方主体责任,压缩规模、控制人数(原则上不超过100人),严格落实防控措施,报设区市疫情防控机制(指挥部)审核。

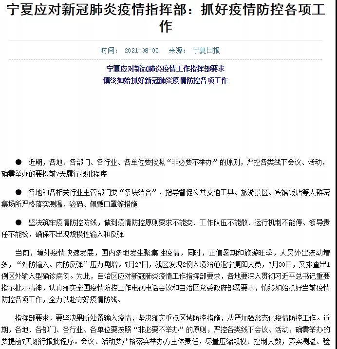
宁夏
宁夏应对新冠肺炎疫情工作指挥部提示:近期,各地、各部门、各行业、各单位要按照“非必要不举办”的原则,严控各类线下会议、活动,确需举办的要提前7天履行报批程序。会议、活动要严格落实举办方主体责任,尽量压缩规模、控制人数,落实测温、验码、戴口罩、一米间隔、通风消毒等防控措施,对外省区参加人员要查验3天内核酸检测报告。

甘肃
兰州:
2021年7月31日兰州市疫情联防联控领导小组办公室发布紧急通知:从严做好聚集性会议活动管控。各级、各部门、各行业、各单位原则上不再举办或承办各类线下大型会议、活动。确需举办的,要落实举办方主体责任,压缩规模、控制人数(原则上不超过50人),严格落实测温、戴口罩、核验健康码、通风消毒等防控措施,一律报属地疫情防控领导小组办公室审核。

江苏
南京:
室内暂停开放,室外限流。根据南京市新冠肺炎疫情防控工作指挥部《关于进一步严格疫情防控工作通知 (第6号 )》,要求自7月28日起,全市博物馆(纪念馆)、 图书馆、文化馆、美术馆、网吧、KTV、游艺、演出等场所及国家等级旅游景区所有室内区域继续暂停向市民、游客开放。景区室外开放区域游客接待量按日最大承载量和瞬时最大承载量的 50%执行。景区每日开放时间原则由景区自行确定。各景区暂停旅游团队接待、讲解、导游服务。严格大型活动管理,非必要不开展线下节庆和大型会议、联欢、体育比赛等活动。

安徽
合肥:
7月30日,安徽省合肥市疫情防疫指挥部发布提示,近期全市所有单位原则上不得举办大型会议、大型演出等人员聚集性活动,线下培训等活动能暂停的一律暂停。


湖北
8月3日,湖北省新冠肺炎疫情防控指挥部关于做好新冠肺炎疫情防控的紧急提示:严控聚集性活动,原则上不举办规模聚集性活动,确需举办的,报县级以上疫情防控指挥部审批。

湖南
根据疫情防控的要求,原定8月在长沙举办的展会都暂停。株洲市对离株通道进行全面管控,要求所有在株人员非必要不离开株洲,株洲市已暂停各类现场会议和群体性活动,全市所有旅游景点、景区、游乐场所、室内密闭娱乐场所、电影院、宗教场所等人员聚集性场所暂停开放。常德市暂停各类人员聚集性文体活动。

四川
四川省应对新型冠状病毒肺炎疫情应急指挥部8月1日发布公告要求:“控制会议频次和规模,减少聚餐聚会,各类大型活动非必要不举办。”

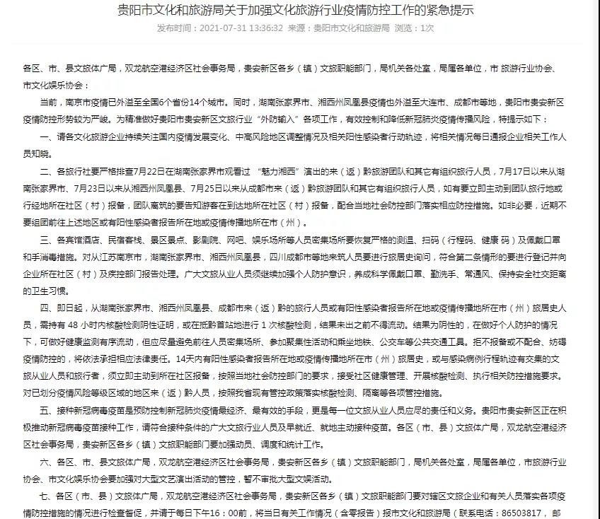
贵阳
各区、市、县文旅体广局,双龙航空港经济区社会事务局,贵安新区各乡(镇)文旅职能部门,局机关各处室,局属各 单位,市旅游行业协会、市文化娱乐协会要加强对大型文艺演出活动的管控,暂不审批大型文娱活动。

上海
加强疫情防控管理上海文旅局8月1日发布紧急通知,要求全市各文旅场所严格落实好预约、错峰、限流措施,全面落实落细各项防疫措施。

云南
落实《文化和旅游部办公厅关于进一步做好文化和旅游行业疫情防控工作的紧急通知》的通知要求,大型演出活动按照非必要不举办和“谁主办、谁负责”的原则,进行严格控制。

福建
厦门:
厦门市应对新冠肺炎疫情工作指挥部7月30日要求:在全市范围内暂停游园、灯会、庙会、花会、集市、民俗、民间信仰、文艺演出等群众性活动;暂停各类大规模群体性聚餐活动。

展陈工程一级资质
进博会、广交会资质
美院毕业、国际视野
10+年资深设计师团队
超100+行业搭建经验
量身定制、懂行业更懂你
专人专职、效率快
落地品质、还原高
用料环保、环境无忧
注册工程师蓝图,100%保险承保
关注圆桌微信公众号
圆桌国际展览设计搭建公司:17年专注于全球展览馆效果图专业定制服务,业务范围:各大企业展厅设计(展厅效果图和展厅平面图),展览展示设计(展示设计平面图和展示设计效果图),展示空间设计,展馆设计,展位设计,会展设计,舞台设计,展厅装修,展台设计及搭建,展台设计与搭建,展会主场承建,大型会议活动方案策划执行,巡回展出场地设计施工,企业形象品牌推广,各大知名展会指定特装展览展台设计搭建商,展览制作工厂热线:4008388288
线上业务:网上3D云展厅设计搭建(VR实景展厅复刻 / VR虚拟展厅制作),线上720°云VR全景虚拟展厅拍摄制作展览会展(全自动出全景效果),3D云展系统SAAS平台(一站式低成本高效搭建理想3D展厅展馆,千万模板自选,在线自主布展,AI大数据赋能,高效营销裂变),咨询热线:13512724422
全国统一服务热线:020-89235662 Email:1011172555@qq.com
地址:广州市海珠区新港东路中洲中心南塔C座
圆桌国际展览有限公司 版权所有 备案号:粤ICP备11040726号